案例分析:南京市机关事务管理局“基建项目管理软件”,合规性、集约化、数字化的三重考验
阅读(15)
摘要:南京市机关事务管理局携手建文基建项目管理软件,打造“AI+基建”数字化管理体系,贯通立项—设计—招采—施工—竣工—运维全流程;系统以“一屏统览、一键追踪、一网通查”为核心,实现投资、进度、质量、安全一体化合规管控。

1. 项目背景与核心挑战
1.1 背景概述
随着《行政事业性国有资产管理条例》的深入实施,党政机关基建项目管理正面临“合规性、集约化、数字化”的三重考验。南京市机关事务管理局(以下简称“南京管局”)作为市级机关资产管理的核心部门,自实施基建项目“集中建设”模式起,已组织实施22个项目。这种模式虽然确立了“制度先行、流程规范”的基础,但随着项目数量增加和类型多样化(涵盖办公用房修缮、基础设施更新、节能改造等),传统的线下管理面临的流程不透明、投资超概风险、多方协同低效等问题,成为制约管理效能提升的关键瓶颈。

1.2 核心痛点:
管理跨度大,监管难穿透: 项目分散在全市各处,涉及新建、改扩建及维修改造,传统线下管理导致信息滞后,难以实现“穿透式监管”。
投资控制压力大: 机关基建项目对预算执行率要求极高,需严格遵循“勤俭办一切事业”原则,防止超概算、超标准。
现场管理缺乏抓手: 对施工现场的管控主要依赖监理单位、第三方单位和线下的纸质报告,工程进度、质量整改、安全隐患等核心数据存在滞后性及失真情况,难以实现穿透式监管。
数据来源单一,基层负担重:系统对外开放程度低,第三方单位填报数据少,大部分数据都要由集团内部的项目管理人员填报,各方共建协同,推动数据归集能力差。
2. 解决方案:构建“AI+基建”数字化治理体系

南京市机关事务管理局引入建文“基建项目管理软件”,核心策略是围绕党政机关新建、改扩建、维修改造等工程,以“AI+基建”为核心引擎,以数字化手段贯通“前期—立项—设计—招采—施工—竣工—运维”全生命周期,打造“一屏统览、一键追踪、一网通查”的智慧管理体系;推进集中建设、集约高效、科学规范与“勤俭办一切事业”的落地应用。
2.1 总体架构:一屏统览的驾驶舱

业主侧一体化看板:“项目履职一张图”,管理者可以通过一个界面,穿透式查看项目大大小小的执行情况,从方案定板、问题销项,到一线抓安全教育的落实情况。。
多维视图: 提供项目、进度、成本、合同、质量、安全六大核心看板。
决策辅助: 通过指标化预警,让管理层实时掌握全局动态,实现从“经验驱动”向“数据驱动”的转变。
2.2 核心业务场景创新
(1)“AI+基建”:源头填报,解放内部劳动力

系统将生成式AI深度融入基建管理全流程,构建起覆盖日常业务与现场决策的智能辅助体系。
AI录单,支持语音、图片等多模态输入,实现现场数据一键录入;
AI问数,可通过自然语言交互,快速检索项目进度、成本、合同等关键信息;
AI业务处理,自动处理变更签证、计量报量等常规流程,减少人工操作;
AI数据分析,基于项目全量数据,生成多维分析报告,为管理层提供决策参考。
通过四大AI助手的协同,人工填报与沟通成本显著降低。
(2)投资管控:“五算五对比”与“投融建三条线”

全链条锁死: 建立“投资估算→设计概算→目标成本→合约规划→竣工结算”的主线,利用挣值分析进行动态监控。
红线管理: 落实“先算后干、量价双控”,系统自动预警异常,确保概算不超、成本受控。
资金约束: 贯彻“重结算、轻支付”原则,将预算、合同、变更签证与支付挂钩,强化资金使用的合规性。
(3)物资管理:政采甲供物资“量价分离”

针对机关基建特有的甲供材场景,实现从需求计划到结算的全流程在线。
核心逻辑: 抓“量差”、控“价差”,通过比质比价和库存调拨,提升政府采购的透明度与资金效益。
(4)变更签证线上化,闭环管理

实现工程变更的全流程线上化管理,由第三方单位在系统端发起变更申请,并根据变更级别,过程中上传相关的会议决策文件(如会议纪要)作为刚性支撑。
(5)现场管理:掌上管工地与AI赋能

移动端应用(营造令APP): 实现“一码一项目”,现场人员通过手机即可完成计量报量、签证变更、质量安全汇报,数据实时回传。
AI深度融入: 内置AI录单、查询、业务处理及数据分析助手。利用生成式AI赋能“三按三检三控制”,特别是在危大工程、隐蔽工程验收等关键环节,实现隐患发现—整改—复核的闭环管理。
(6)质量与安全划定“红线”管控

以生成式AI赋能“三按三检三控制”(按图纸、按规范、按标准;自检、互检、专检;事前、事中、事后控制),对危大工程、三级教育、隐蔽工程验收等关键环节实施程序化管控。
系统自动识别隐患类型,生成整改通知单并推送至责任人,整改完成后通过APP上传复核照片,实现“隐患发现—整改—复核”全流程闭环。
同时,AI模型基于历史数据预测质量与安全风险,提前预警潜在问题,推动安全管理从“事后追责”向“事前预防”转变。
(7)运维衔接:全生命周期闭环

打通竣工到运维的“最后一公里”。竣工验收后,资料一键归档,并通过二维码工单实现“一键扫码,工单直达”,将建设期的数据资产无缝移交至运维期,提升资产全生命周期效益。
(8)多端协同与安全部署

系统支持PC端、小程序、“建文营造令”APP多端协同,全面适配iOS、Android、HarmonyOS等主流操作系统,满足不同角色随时随地办公需求。针对机关单位安全合规要求,系统支持独立部署与私有化部署,数据存储在本地服务器,确保数据安全;同时,通过权限分级、数据加密、操作日志追踪等机制,保障系统使用安全,满足政府基建管理的高标准合规要求。
3. 实施路径与策略

项目遵循“总体规划—试点先行—分批推广—全面覆盖”的稳健路径:
试点先行: 优先在市级党政机关办公用房维修改造与新建项目中应用,验证流程与系统匹配度。
全面推广: 逐步扩展至集中建设项目全品类,形成标准化的机关工程治理范式。
技术保障: 支持PC、小程序、APP多端协同,并采用独立部署与私有化方案,确保满足机关单位的高标准安全合规要求。
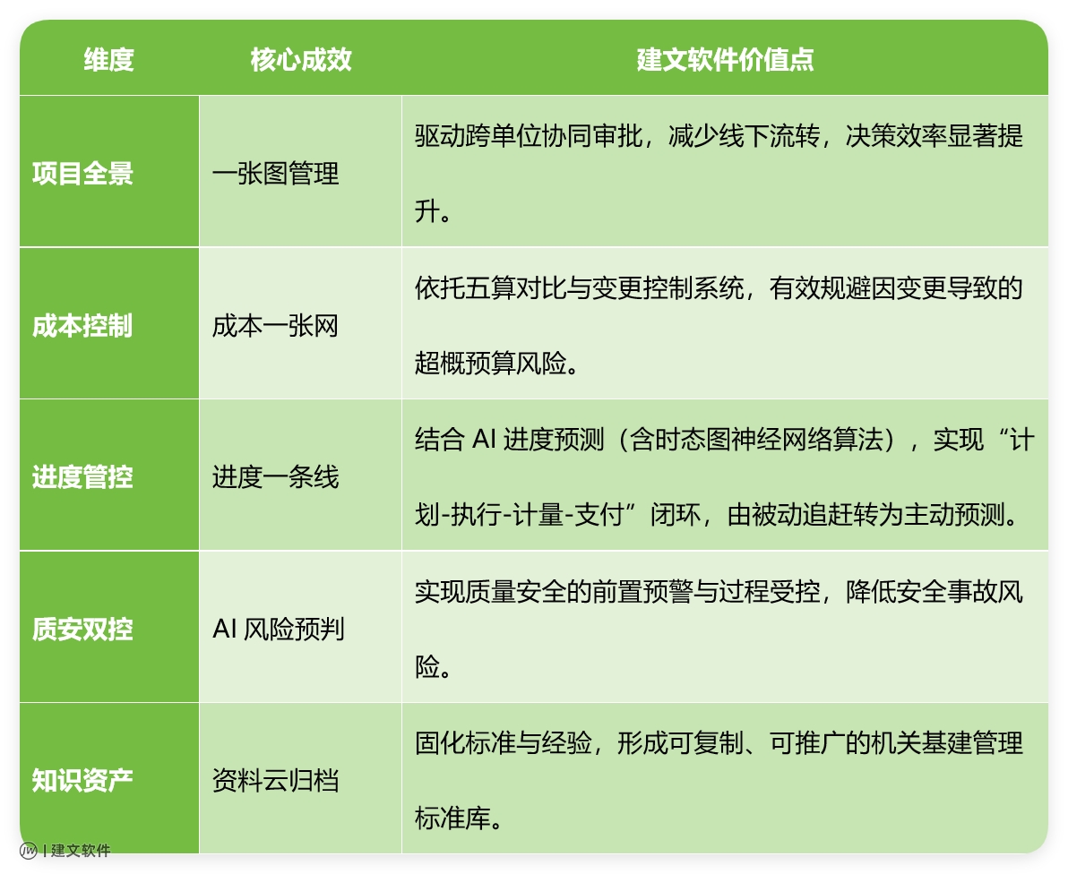
4. 预期成效与价值
通过该系统的实施,预计将在以下五个维度实现质的飞跃:

5.案例总结
南京市机关事务管理局的这一实践,是政府基建管理从“粗放型”向“集约高效、科学规范”转型的典型样本。通过引入“建文基建项目管理软件”,不仅解决了具体的业务痛点,更重要的是利用AI技术和数据治理手段,落实了国家关于“过紧日子”和“数字政府”建设的战略要求,为全国机关事务系统的基建管理现代化提供了可借鉴的“南京基建管理方案”。